end stage multiple myeloma treatment
For the 5 of people. Myeloma Patients End Of Life Care.
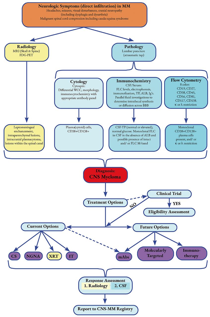
European Myeloma Network Guidelines For The Management Of Multiple Myeloma Related Complications Haematologica
Treatment has recently changed and now includes the use of thalidomide and.
. I felt better within days. Treatment options include. Multiple myeloma can also be treated using drugs which can be given by mouth or directly into the bloodstream.
My multiple myeloma bone lesions shrank and disappeared over the course of those 17 months. Thats because its often difficult to diagnose multiple myeloma until its progressed. The therapy was NOT curative.
In the final stages of multiple myeloma your doctor may recommend treatments that can keep cancer under control but many treatments can come with side effects or. Multiple myeloma end stage. To be specific I underwent palliative radiation in 1996.
Having more than the normal number of proteins is a red flag. If you or someone you care about is suffering from a terminal illness it may become apparent that despite receiving the best possible care attention and. There were no significant improvements reported among patients who received SP.
These systemic therapies can reach cancer cells anywhere in the body. In multiple myeloma cases stage 3 is the terminal stage. SOC is great to stabilize the advanced patient.
Im here today because of palliative cancer care for multiple myeloma. The presence and type of renal disease in myeloma is dependent on the light chain secreted. In this final stage the pain control by bone disease or side effects to the treatment tends to be a very important point in clinical practice.
Targeted drug treatment focuses on specific abnormal proteins within cancer cells. My parent came home from hospital 2 weeks ago ending all myeloma treatment. I achieved complete remission by 499 and have remained multiple myeloma-ever since.
This means its the most advanced stage of this type of rare. But the earlier you catch it the better your chances are. End-Stage Multiple Myeloma- Opdivo Selinexor Dexamethasone This proved that the drug selinexor worked in multiple myeloma patients who had exhausted every other treatment.
I then underwent ANP from 1197-499. The point of this post is that there is more to multiple myeloma therapies that standard-of-care chemotherapy regimens. Multiple myeloma is classified as stage 1 2 or 3.
Stop Looking For a Miracle Cure and. These drugs bind to. Being sick to your stomach.
The consultant said 2-4 weeks life expectancywe. Radiation therapy may be effective to relieve pain of soft tissue or skeletal injuries. Local radiation nuked the myeloma lesions in my iliac crest hip bone.
If the plasma cell tumor is not in a bone it may be removed with surgery. Rassiga told me that at the end of September of 1997. Multiple myeloma end stage what to expect.
Technically speaking I was end stage It might sound far-fetched but its true. IMCP significantly improved quality of life and sense of meaning measures only when compared to SP. Chemotherapy chemo is only used if multiple myeloma develops.
These are often treated with radiation therapy. By the writing of this post 73019 I have been MM-free for more than. For the sake of this blog post the phrase advance care planning Share.
Palliative care is NOT end-of-life care for end stage multiple myeloma. Vertebral augmentation and bisphosphonates may be beneficial. But when you have late-stage multiple myeloma your symptoms may show up as.
Lower Gastrointestinal Involvement In Multiple Myeloma A Case Report Imcrj
Hospice And Palliative Care For Multiple Myeloma Patients
Efficacy Of First Line Treatments For Multiple Myeloma Patients Not Eligible For Stem Cell Transplantation A Network Meta Analysis Haematologica
Frontiers Approaches And Challenges In The Management Of Multiple Myeloma In The Very Old Future Treatment Prospects
Multiple Myeloma Signs Symptoms And Complications
Randomized Trial Of Lenalidomide Versus Observation In Smoldering Multiple Myeloma Journal Of Clinical Oncology
Pdf Optimising Treatment In Relapsed Refractory Multiple Myeloma Semantic Scholar
Multiple Myeloma Diagnosis End Stage Running Out Of Options Peoplebeatingcancer
Frontiers Approaches And Challenges In The Management Of Multiple Myeloma In The Very Old Future Treatment Prospects
All Categories Multiple Myeloma Survival Rate Statistics By Hospital
Multiple Myeloma An Expensive Revolution The Pharmaceutical Journal
Outcome Of Covid 19 In Multiple Myeloma Patients In Relation To Treatment Susek 2020 European Journal Of Haematology Wiley Online Library
Stage 3 Multiple Myeloma Diagnosis Treatment Outlook
Frontiers Approaches And Challenges In The Management Of Multiple Myeloma In The Very Old Future Treatment Prospects
Multiple Myeloma Esmo Clinical Practice Guidelines For Diagnosis Treatment And Follow Up Annals Of Oncology
Multiple Myeloma With Central Nervous System Relapse Haematologica
Plerixafor Plus Granulocyte Colony Stimulating Factor For Patients With Non Hodgkin Lymphoma And Multiple Myeloma Long Term Follow Up Report Biology Of Blood And Marrow Transplantation
:max_bytes(150000):strip_icc()/how-multiple-myeloma-is-diagnosed-4590149_FINAL-6985826d61d7485093a7162412602c6b.png)
